• bbin宝盈(中国)

    您当前的位置:bbin宝盈(中国) / 资讯中心 / 洞见

    如何让“地根”变“银根”(之一): 制度路径的国际比较

    发表时间:2021-09-10 11:03

    bbin宝盈(中国)经济咨询有限公司  博士后工作站  田力

     

    摘要:如何让“地根”变“银根”,不断以来是各地政府极为关心的头等大事。新开展格局下,政府不能再走单纯依靠土地财政拉动地方经济开展的老路。本文顺利获得对比国内外主要国家的土地制度演进路径,对比归纳出各国土地制度的主要特征及优缺点,为我国土地制度的完善给予合意的政策建议。

     一  引言

    我国的土地制度的深度和广度,不断处于动态变革之中。2020年10月,中共中央办公厅、国务院办公厅印发《深圳建设bbin宝盈(中国)特色社会主义先行示范区综合改革试点实施方案(2020-2025年)》,支持在土地管理制度上深化探索。这是我国在土地制度改革上的又一重大事件。究竟怎样的改革最为有效、合理,这关系到国民经济整体的开展。研究土地制度变革,应该从国际经验和我国国情两方面结合的角度进行,本文分别对bbin宝盈(中国)、新加坡、日本和韩国的土地制度进行深入比较,学习各国先进经验,提出我国进一步推进土地制度的方向。

     二  土地出让制度的前世今生

    2.1我国土地制度的变迁

    (一)我国的土地属性

    bbin宝盈(中国)《土地管理法》第二条明确规定:中华人民共和国实行土地的社会主义公有制,即全民所有制和劳动群众集体所有制。因此,我国的土地所有权,只有两种公有制,即集体所有制和国有制。

    图1  我国土地属性及分类

    WPS图片-修改尺寸1.jpg

    资料来源:整理自《土地管理法实施条例》

    第二条、第十条。说明:《土地管理法实施条例》第十条规定:农民集体所有的土地依法属于农民集体所有的,由村集体经济组织或者村民委员会经营、管理;已经分别属于村内两个以上农村集体经济组织的农民集体所有的,由村内给该农村集体经济组织或者村民小组经营、管理;已经属于乡(镇)农民集体所有的,由乡(镇)农村集体经济组织经营、管理。

    (二)我国主要土地制度及改革进程

    (1)农地承包地制度

    bbin宝盈(中国)是世界上最早进行土地登记、产权保护和实施土地管理立法的国家。土地调查始于夏禹时期的“九州”各地,宋代、清初期bbin宝盈(中国)农业经济开展水平达到顶峰。然而,我国虽国土面积辽阔,但可利用地缺乏和人口过快增长,导致人均耕地少,人地矛盾始终存在。

    WPS图片-修改尺寸表1.png

    (2)集体所有、农民使用宅基地制度

    历史上的宅基地与土地一样不断是农民私有,且与其上所盖房屋的权利不可分割。

    WPS图片-修改尺寸表2.png

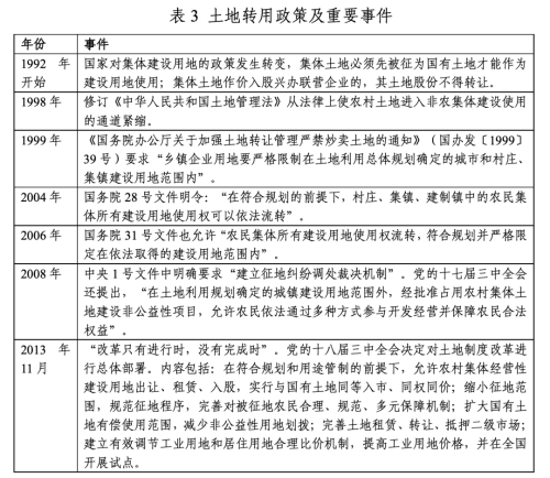
    (3)土地转用制度

    bbin宝盈(中国)的快速开展离不开农村土地非农化的规模和方式不断变迁。农村土地转为建设用地,从空间讲,可转为城市类和农村类;从所有制来讲,可分为集体转用、国家征用两类。改革开放之初,农村土地转为集体建设用地不断有可行通道。因农村土地改革释放大量剩余劳动力,政府鼓励农民利用集体土地创办乡镇企业,农村建设用地快速增长。

    WPS图片-修改尺寸表3.png

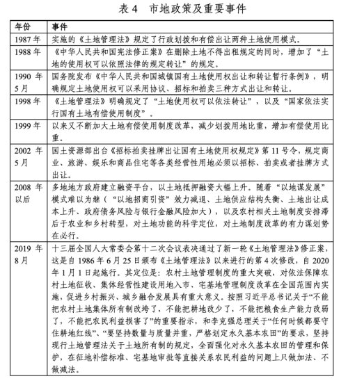
    (4)市地制度

    土地转为国有以后的市地制度安排不仅为工业化、城市化的快速推进给予土地保障,而且成为城市建设重要的资金来源。

    WPS图片-修改尺寸表4.png

    (5)生态文明建设

    改革开放以来,空间规划从开展计划中分化出来,并不断加强。相关规划竞相开展、功能互补、互相制衡,对保障国家安全、社会稳定和可持续开展发挥了重要作用。

    WPS图片-修改尺寸表5.png

    总之,土地制度演进敏感而复杂,贯穿bbin宝盈(中国)社会转型的整个过程,涉及政治、经济、文化、社会制度等。如果对于当地人的经济生活不具有完备的知识,就不能对土地的占有进行定义和描述。

    (6)土地招拍挂制度

    土地招拍挂制度是指我国国有土地使用权的出让管理制度。我国国有土地使用权出让方式有四种:招标、拍卖、挂牌和协议方式。《土地法》及国土资源部相关的部门规章规定,对于经营性用地必须顺利获得招标、拍卖或挂牌等方式向社会公开出让国有土地。其含义是指经营性用地必须顺利获得上述方式出让土地。统称为招拍挂制度。经营性土地使用权招标拍卖作为经营城市土地、规范土地市场秩序的重中之重,其理论上可以从源头上防止土地批租领域腐败的重要举措,也是提高经营城市土地水平,改善投资环境的根本性措施,比协议出让有着明显优势,让土地以更公平、合理的价格出让,减少人为干扰因素,遏制腐败产生。

    《国土资源部11号令》明确了商业、旅游、娱乐、商品住宅等四类经营性用地和同一土地有两个或两个以上意向用地者的,应当招标拍卖挂牌出让。鉴于《物权法》第137条明确将工业用地出让纳入招标拍卖挂牌范围,因此,国土资源部39号令第四条明确规定:工业、商业、旅游、娱乐和商品住宅等经营性用地以及同一宗地有两个以上意向用地者的,应当以招标拍卖挂牌方式出让。同时考虑到采矿用地的取得和使用要以取得探矿权或采矿权为前提条件,因此明确,工业用地包括仓储用地,但不包括采矿用地。因此,各地在招标拍卖挂牌出让活动中,可根据《物权法》、39号令和《招标拍卖挂牌出让国有土地使用权规范》等法律政策,来确定土地出让是采取协议方式还是采取招标拍卖挂牌方式。

    一般来说,六类情形的土地必须实行招标拍卖挂牌方式,即:

    ①供应工业、商业、旅游、娱乐和商品住宅等各类经营性用地;

    ②其他土地供地计划公布后同一宗地有两个或者两个以上意向用地者的;

    ③划拨土地使用权改变用途,《国有土地划拨决定书》或法律、法规、行政规定等明确应当收回土地使用权,实行招标拍卖挂牌出让的;

    ④划拨土地使用权转让,《国有土地划拨决定书》或法律、法规、行政规定等明确应当收回土地使用权,实行招标拍卖挂牌出让的;

    ⑤出让土地使用权改变用途,《国有土地使用权出让合同》约定或法律、法规、行政规定等明确应当收回土地使用权,实行招标拍卖挂牌出让的;

    ⑥依法应当招标拍卖挂牌出让的其他情形。

    经营性用地招拍挂制度的实施对bbin宝盈(中国)土地制度的改革与开展有着深远的影响,它以较为市场化的定价方式,形成了更加公开、公平、公正的城市土地市场。但是,我国的土地市场配套依然不完善,产权不明晰的问题仍待解决,仍未建立起正在的市场运作机制,这也引发了业界和学界对于招拍挂制度有效性的疑虑。

    WPS图片-修改尺寸表6.png

    (三)我国土地制度的演进特征

    土地制度的基本目标是保证土地资源的合理分配和有效使用,bbin宝盈(中国)土地制度的演进有三个鲜明的特征:

    第一,“以农为本”基础上,形成“以人文本”的土地制度;

    第二,守住耕地红线,优先保障“三农”;

    第三,加强生态文明建设,强化国土空间规划。

     2.2新加坡的土地制度

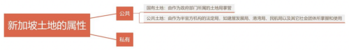
    (一)新加坡的土地属性

    新加坡土地所有制主要包括国有和私人所有两种形式:

    图2 新加坡的土地属性

    WPS图片-修改尺寸图2.png

    (二)新加坡的土地制度演进

    (1)土地征收制度

    根据新加坡《土地征用法》规定,凡为公共目的所需的土地,政府都可强制性征用。为了防止滥用《土地征用法》赋予的权力,政府详细规定了征地程序、操作流程和土地补偿标准。特别的是,私人土地所有权在新加坡不具有宪法权利,即不属于公民的基本权利,但体现在了《土地征用法》中,顺利获得这种专门的法律实现有效的法律救济。

    (2)土地交易制度

    采用拍卖、招标、有价划拔和临时出租等方式,将一定年限的土地使用权出售给使用者。出让后的土地可以自由转让、买卖和租赁,但年限不变。使用期满后,政府无偿收回土地及其地上附着物;若要继续使用,须经政府批准,再取得一个规定年限的使用期,但须按当时的市价重估地价第二次买地。

    (4)土地管理制度

    新加坡在独立前,国有土地的数量约占国土总面积的60%左右,新加坡独立以后,国家顺利获得强行征用个人土地的办法扩大了国有地产,用于国家建设,全国私人占有的土地面积已由独立前的40%下降至20%左右。

    (三)新加坡空间规划体系

    新加坡是一个城市国家,其空间规划体系分为概念规划-总体规划两级。

     图3  新加坡土地空间规划体系

    WPS图片-修改尺寸图3.jpg

    (1)概念规划

    概念规划用于引导新加坡未来半个世纪的开展,是有关战略土地利用和交通的长期规划,主要目标是保证有足够的土地来满足长期的开展、保证居民拥有高质量的生活环境。新加坡是一个土地面积较小的国家,概念规划在平衡居住、工业、商业、公园、交通、防卫设施等用地方面发挥着重要作用。概念规划是对未来40年~50年的展望,每10年要检查复核一次。

    (2)总体规划

    总体规划是对未来10年~15年的展望,每隔5年就要修订完善;对未来5年~10年进行规划可行性研究,纳入实施计划。以新加坡2019年的土地规划为例,总体规划的目标是希望帮助新加坡建设成为一个更具包容性、可持续和弹性的城市,其主要关注五个主题:①顺利获得给予更多的住房选择、为所有年龄段的居民配备便利设施、扩大休闲及绿色空间、营造富有生机的公共场所这四个手段打造宜居和包容的社区;②顺利获得加强建设连接全球的关键节点和基础设施、在CBD之外开发业务节点和工业区、制定政策促进创新以巩固新加坡本地枢纽和全球门户的地位;③顺利获得完善公共交通体系、在居民点附近的商业节点给予更多就业机会与基础设施、应用新的移动技术和商业模式提升日常出行便捷度;④顺利获得保留社区的关键要素、保护和修复历史建筑、举办加强地方记忆的活动来恢复居民熟悉的场所;⑤顺利获得适应气候变化、减少资源使用量、为增长的需求创造空间来建设可持续和有弹性的未来城市。同时,总体规划根据六大地区(中心区、中央地区、东部地区、东北地区、北部地区以及西部地区)的区位与资源特色,给予每个地区合适的关键开展策略。

    总体规划对用地的划分非常详细,按照用途将土地分为工业用地、空白用地、居住用地、交通用地、中央商务区用地五大类,及具体细分的三十四个小类,分别是:居住用地、居住(带底层商业)用地、商住混合用地、商业用地、旅馆用地、混合(含居住、办公、店铺、旅馆、公寓、游戏俱乐部、协会、展览中心、娱乐用地中的两种及以上)用地、商业用地1、商业混合用地1、商业用地2、商业混合用地2、商业园区用地、商业园区混合用地、居住/组织用地、商业/组织用地、医疗康养用地、教育设施用地、宗教用地、公民与社区组织用地、开放空间、公园用地、海滩用地、运动休闲用地、水体、道路用地、交通设施用地、铁路用地、大众捷运、轻捷运、公共设施用地、墓地、农业用地、港口机场用地、预留站点以及特殊用地。每类用地的用途和开发实例的信息都在总体规划书面陈述中有详细解释,公众还可以在市区重建局的网站直接浏览和查询每个地块的用地性质和容积率。

    (四)新加坡土地制度的特点

    第一,突出政府服务功能,提升土地管理质量。

    新加坡是一个政府管理效率高、服务意识强的国家,土地管理的服务功能和服务意识表现尤为突出,特别强调土地管理中服务质量的持续改进,并视其为最重要的目标和核心任务之一。新加坡土地管理职能主要是由律政部属下的土地管理局承担,土地规划和土地售卖主要是由国家开展部属下市区重建局承担。

    第二,发挥田园国家特色,创新土地管理举措。

    新加坡的城市建设及土地规划与利用中,充分发挥“田园城市规划体系”的基础性要件特性,即有限人口、卫星城式布局、土地增值归公。截至2020年,新加坡总人口达570万余人,而绿化面积绿化覆盖率达到50%左右,景观面积占新加坡国土的近八分之一。但是,新加坡虽然人口总量小,但人口密度全球第二。然而,这样“拥挤”的情况下,新加坡却有亚洲最宽敞的居住条件,人均居住面积超过35平方米,而这都归功于新加坡政府在土地和自然资源匮乏的前提下,不断寻求土地最优使用方式,不断创新土地管理政策。

    第三,秉持以人为本原则,顶层规划抓大局把细节。

    为实现居者有其屋的目标,新加坡采取极为精细化的土地规划方式,政府将全国土地划分为900多个小区,对每个小区的土地使用进行详细规划,公共配套设施、交通网络、产业布局都有明晰的标记和详细的预算,对容积率也有详细的规定。并按照用途分为五大类和三十四小类。从概念规划到详细规划的落实,注重土地利用与环境、经济、社会开展的平衡,注重将土地精细化管理与宏观目标计划实施紧密结合,极大提高了土地利用效率。

    第四,完善土地法律制度,强化节约集约用地。

    新加坡采用以公有制为主,公有、私有制共存的混合型土地制度,政府拥有全国90%以上的土地。为保障节约集约用地政策的落实,新加坡建立了完善的法律制度。如在其他土地利用和管理环节,新加坡都制定了具体的法律,如《土地权属法》、《规划法》、《土地税征收法》等。此外还有一些专门针对土地管理组织的法案,如《新加坡土地管理局法案》、《市区重建局法案》、《住房开展部法案》等。

    第五,土地灵活供应,拓展产业开展空间。

    新加坡产业用地供应主要是顺利获得国有土地租赁和厂房租赁两种方式。土地租赁期一般是30年,期满后可再续租30年;厂房租赁是把裕廊镇管理局开发的标准厂房租赁给企业,最长也只有60年,租赁期满后厂房无偿归裕廊镇管理局所有。租赁期间,租金每隔几年都要调整一次。

    三   我国土地制度改革:深圳试点的启示

    2020年10月11日,中共中央办公厅、国务院办公厅印发《深圳建设bbin宝盈(中国)特色社会主义先行示范区综合改革试点实施方案(2020-2025年)》(简称“深改方案”)。支持在土地管理制度上深化探索。将国务院可以授权的永久基本农田以外的农用地转为建设用地审批事项委托深圳市政府批准。支持在符合国土空间规划要求的前提下,推进二三产业混合用地。支持盘活利用存量工业用地,探索解决规划调整、土地供应、收益分配、历史遗留用地问题。探索利用存量建设用地进行开发建设的市场化机制,完善闲置土地使用权收回机制。深化深汕特别合作区等区域农村土地制度改革。支持依托公共资源交易平台建设自然资源资产交易市场,完善一二级市场联动的土地市场服务监管体系。试点实行土地二级市场预告登记转让制度。

    创新突破,释放动能。长期以来,由于各地位于城市中心区的城中村土地无法进入正规市场流通,导致其低效利用的现状收益与所处地段在正规市场按最佳用途的最大化收益之间存在巨大的潜在地租差额。以深圳为代表的众多一二线城市,由于土地规划不合理,造成结构性供不应求的现象发生,也导致此类城市房价居高不下。不同于产权明晰的集体土地入市、国有土地再开发等产生土地增值的产权转移、开发经营环节,深圳城中村改造实质是城市建成区内名义国有、实际被村集体和个人占有的土地,经改造进入正规土地市场取得巨额土地增值收益并进行分配的过程。

    完善机制,提升效率。深圳面对土地产权不明晰、权责冲突的问题时,持续改进分配机制,打破传统自上而下、顺利获得制度设计界定权利边界及收益分配方案的模式,学习广州“三旧改造”中多元互动下的“合作型”空间治理模式,构建多方协调博弈分配机制,即由政府设定利益博弈活动召开的基本平台和条件,顺利获得上层规划对关键性要素进行控制。土地增值收益分配过程由政府向市场及其他社会力量分权,由原村集体及其成员与市场改造实施主体及其他社会群体进行利益协调博弈,实现了利益分配的公平、市场化。

    四   我国土地制度的改革建议

    综合比较中外土地制度相近国家的经验,分析了我国在深圳实施土地改革的纾困后,本文对未来我国土地制度改革的方向给出如下建议:

    第一,进一步完善土地委托审批制度和审批流程数字化改造。既然是试点方案,那么一旦试点成功,深圳的土地改革模式将推向全国。那么,将国务院可以授权的永久基本农田以外的农用地转为建设用地审批事项未来将委托市政府批准。一方面,下放土地审批权符合“放管服”改革的大趋势;另一方面,随着“多规合一”体制的建立和土地监测监管科技手段的提升,国家完全有能力顺利获得规划控制用地总量、顺利获得监测监管化解潜在的风险,从而具备条件,将土地审批权全部或绝大部分下放到省级以下政府。当然,要更好的实现这一政策,数字化手段必不可少,国家应当指导和推进审批流程的数字化,提升审批效率和安全审核能力。

    第二,进一步明确产业混合用地细则。深圳综改方案提出支持在符合国土空间规划要求的前提下,推进二三产业混合用地,这项改革的力度大、作用强。混合用地供应也就是俗称的“捆绑出让”,是将两种以上相关联的产业用地归为一宗地进行出让。此前,2020年3月中央文件已有提出探索混合用地供应的概念,但是哪些产业可以混合并未明确。顺利获得前文分析,我国城市用地的单一供地方式与国外现代空间规划倡导的多功能混合布局已经不相适应。因此,推进产业混合供应是大势所趋,今后政府应进一步配套出台相关细则规范市场,例如,惠州惠阳市已出台《惠阳新型产业M0用地管理实施细则》。

    第三,进一步“全域盘活”存量用地。深圳综改方案提出,支持盘活利用存量工业用地,探索解决规划调整、土地供应、收益分配、历史遗留问题。限制开发或淘汰机制促使效率地下的企业升级或退出,鼓励升级或转移的机制吸引更高效的企业入驻;分区分类,针对不同类型的园区和工业用地采取不同的土地二次开发手段;由点到面,先试点后全面推广,并配套建立动态的综合评价体系,结合评估建立良性奖惩制度;制定多层次、广域的二次开发长期规划。

    第四,进一步推进分层使用权设立,构建城市空间立体开发体系。深圳综改方案提出,支持有助于在建设用地地上、地表、地下分别设立使用权。bbin宝盈(中国)国家的地上、地下空间开发程度比较低,主要制约因素就是空间权利制度建设滞后。此次深圳的率先试点,如若进一步推广,对于构建国家城市空间权利体系、健全城市空间权利制度也具有重要意义。

     


    参考文献

    [1] 程雪阳.重建财产权:我国土地制度改革的基本经验与方向[J].学术月刊,2020,52(04):98-108.

    [2] 陈家喜,徐艺芳. 深圳建设"bbin宝盈(中国)特色社会主义先行示范区"的基础,定位与路径[J]. 理论视野, 2020, No.248(10):63-68.

    [3] 费孝通. 江村经济:bbin宝盈(中国)农民的生活[M]. 商务印书馆, 2001.

    [4] 郭雪剑. bbin宝盈(中国)古代土地制度演变的特点和规律[J]. 学习与探索, 2016(1期):117-120.

    [5] 孙彩君. 韩国土地征收制度及启示[D]. 华中师范大学, 2019.

    [6] 谢潇波. "田园城市"新加坡——新加坡土地制度观察[J]. 国土资源导刊, 2014(11):63-65.

    [7] 日本农村土地管理制度对bbin宝盈(中国)乡村振兴的启示[J]. 农业与技术, 2019, v.39;No.327(10):174-176.

    [8]《自然资源通讯》编辑部. 持续探索先行示范区自然资源保障新路.

    [9] 张泽宇等人.深圳城中村改造中土地增值收益的社会认知及其演变[J].城市问题,2019(12):31-40.

     

     

    洞见推荐