bbin宝盈(中国)

您当前的位置:bbin宝盈(中国) / 资讯中心 / 洞见

各地城市更新流程及政策保障梳理

发表时间:2021-09-10 11:09

bbin宝盈(中国)经济咨询有限公司    政府事务咨询业务部   马一楠


前言:过去几十年,bbin宝盈(中国)经济开展取得了显著成果,城镇化水平随之急速提升,常住人口城镇化率从2009年底的46.6%达到2019年底的60.6%。在此期间,城市开展经历了大规模、快速化的阶段,也遗留了居住环境差、环境污染严重、配套资源不足、交通拥堵等系列问题。当前,我国城市开展已从规模快速扩张进入到注重品质提升的整体转型阶段,注重对城市的更新而非扩张,是当前我国城镇化开展从注重增量转向存量挖潜的必然过渡。《中共中央关于制定十四五规划和二〇三五年远景目标的建议》中首次提出“实施城市更新行动”,住房和城乡建设部党组书记、部长王蒙徽撰写了《实施城市更新行动》,将“城市更新”作为城市建设领域“十四五”工作的主旋律,对城市更新在新时代下承担改善人居环境、优化城市功能、传承人文历史、有助于产业升级的历史使命也提出新的要求。在我国长期探索中,以广州、深圳、上海等地为代表已逐步形成具有地方特色的城市更新机制,本文顺利获得政策梳理,对城市更新类项目的基本概念、操作流程及保障条件进行深入研究,为后续的业务召开给予支撑。

一、基本概念

1、城市更新

城市更新不断伴随着城市的产生与开展,可以说,从城市产生的那一刻,就不断在更新,只是在不同的开展阶段,其具备的内涵有所不同。“城市更新”作为专有名词的概念最早源于1958年8月在荷兰召开的研讨会上,其时主要是指对自己居所的修理改造,对于街道、公园、绿地和不良住宅区等环境改善;1977年,英国《内政政策》白皮书提到“城市更新是一种综合解决城市问题的方式,涉及到经济、社会文化、政治于物质环境等方面”;1980年代初期,陈占祥把城市更新主要定义为城市“新陈代谢”的过程;1990年代初,吴良镛从城市的“保护与开展”角度出发提出了城市“有机更新”的概念;进入21世纪以来,随着各地实践增加,城市更新具有了更为丰富的内涵。

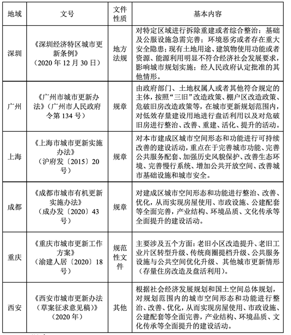
国内最早从政策层面给“城市更新”下定义的是深圳2009年颁布的《深圳市城市更新办法》(深圳市人民政府令第211号),当时的规定是指由符合办法规定的主体对特定城市建成区(包括旧工业区、旧商业区、旧住宅区、城中村及旧屋村等)根据城市规划进行综合整治、功能改变或者拆除重建的活动。现在,各地对城市更新的界定大同小异,但基本可以概括为“由特定主体对特定区域的城市空间形态和功能进行整治、完善和优化,主要包括基础设施及公建配套设施的完善、历史风貌区保护与文化传承、现有土地用途及建筑物使用功能的优化调整、低效存量用地的盘活利用及生态环境品质的提升”,相较城中村改造、旧村改造、旧城改造等表述,是一个融合了城市结构、功能体系及产业结构的更新与升级等多方面内容的概念。

图片6_副本.png

表 各地对城市更新的定义

2、旧改

现在旧改这一简称有两种理解,一是指广东省的“三旧”改造,另一种指国务院提出的城镇老旧小区改造。

(1)“三旧”改造

广东省“三旧”改造源于2008年国土资源部与广东省召开部省合作,推进节约集约用地试点示范省工作,对当时的国土政策作出了很多突破。2009年广东省政府出台《关于推进“三旧”改造工作促进节约集约用地的若干意见(粤府(2009)78号)》,明确“三旧”指的是城市建成区内“旧城镇”(包含聚汇的人流较密集的旧商业、旧住宅在内)、“旧厂房”和“旧村庄”,“改造”主要包括局部改造、整体改造、或大面积重新规划建设。改造内容上一般涉及城市规划结构的改造、城市环境的改善、基础和公共服务设施的完善。

(2)城镇老旧小区改造

城镇老旧小区改造是国务院在全国范围内推出的一项民生工程。最早是在2017年底,住建部在厦门、广州等15个城市进行试点,2019年住建部会同开展改革委、财政部联合印发《关于实行2019年老旧小区改造工作的通知》,在全国范围内进行推广。《关于全面推进城镇老旧小区改造工作的指导意见(国办发〔2020〕23号)》对工作中涉及的具体问题进行了规范,根据指导意见规定,城镇老旧小区改造是对城市或县城(城关镇)建成年代较早、失养失修失管、市政配套设施不完善、社区服务设施不健全、居民改造意愿强烈的住宅小区(含单栋住宅楼)进行的改造,根据改造程度可分为基础类、完善类及提升类,但基本不进行原建筑物的拆除重建,不涉及土地使用权的问题。

3、棚户区改造

棚户区改造简称“棚改”,最早在2008年提出,在2013年-2019年间顺利获得财政资金补助、政府购买服务、PPP模式、政策性银行棚改贷款、专项债等资金政策扶持落地了大量项目。按照《关于加快棚户区改造工作的意见(国发〔2013〕25号)》规定,棚改是对城市棚户区、国有工矿棚户区、国有林区棚户区、国有垦区危房进行的改造,由政府主导,市场运作的政策性和公益性民生工程。主要目的是改善困难家庭住房条件。随着对政府隐性债务的进一步控制,政府购买服务及棚改贷款已相继被叫停,棚改专项债被限制投向,政策从鼓励到限制,现在已开展至尾声。

二、操作流程

总体来看,城市更新的操作流程包括规划管理、方案设计、项目实施三个环节,政府的监管主体主要是城市更新组织(挂靠在住建或自然资源部门),对具体项目的监管则是动态过程,顺利获得规划文件、实施方案、实施计划等一系列文件进行前期的把控,以土地出让合同进行全生命周期的管理,保障公众利益。

1、规划管理

本阶段的主要工作是制定专项规划,划定更新单元;主体为政府方。通常是根据地方现状,进行区域评估,编制城市更新专项规划,明确城市更新的主要目的、主导的业态方向、公共要素配置要求、产业功能布局以及总体平衡方案,在此基础上对片区单元进行划分,通常需要考虑群众的意向性、地块产权边界、行政区划边界以及周边零星可利用地块等。规划作为项目开发建设的前提条件,应征求公众意见、进行专家论证等,保证其合理性。

2、方案设计

本阶段主要工作是编制实施方案、确定实施主体、方案的上报审批等。

1)制定实施计划,确定更新内容

通常是以专项规划为依据,结合当地总体的开展目标,以划定的更新单元为对象,系统分析其居住环境、设施配置、产业开展、交通组织、城市风貌等方面存在问题和短板,明确项目的具体范围、更新目标、更新模式和方式、拆迁补偿总量等;对各类项目进行成本收益测算,拟定资金筹集和地块捆绑实施方案,确定开发时序,提出资金安排相关建议等。要注意的是,城市更新项目涉及原有物业的改造,所以往往要征询相关权利人的意向,

一般来讲,涉及改善基础设施的,包括征地拆迁、保障性住房建设、租赁住房建设、道路及管网升级与改造;涉及提升公共服务的,包括医疗卫生设施、教育设施、养老托育设施及社区公共服务设施的新建或改扩建;涉及生态环境治理的,包括河流水系的综合治理、城市绿化景观完善等;涉及历史文物资源及保护的,包括主体建筑的修缮与保护、智能化管理系统的建设等;在确定项目的基本建设内容后,可召开相关调研工作,为方案编制给予基础。

2)根据更新内容,确定实施主体

城市更新类项目涉及基础与公服设施的完善,往往由政府作为主导方实施,但因涉及原有物业的拆改建,因此在具体实施上通常为原物业权利人或由其委托的市场主体、政府或其指定的地方国有企业、政府选定的市场主体等。相关主体的确定往往受原有土地或物业权属的复杂程度、项目的营利性等决定。在当前的城市更新项目中,往往较为综合,具体建设内容上包括公益性、准公益性或经营性项目,实施主体可能为多方联合。

3)动态进行资金平衡

不同主体实施,盈利模式有差别。政府主导的更新类项目,通常为纯公益性项目,无其余收入来源,往往顺利获得专项资金安排,资金来源主要依靠政府预算或政府债券;企业主导的更新类项目,通常为准公益性项目或经营性项目,往往由企业自筹资金投入,顺利获得物业的运营获取相应资金收入,涉及到公益性内容的,顺利获得获取政府补助、容积率奖励、地价降低等方式获取回报。在方案编制过程中,应综合考虑项目投资成本和潜在收益,对项目整体进行动态资金评估。并根据平衡情况,进行开发时序的设计、融资需求的确定及资金进度的安排。

3、项目实施

在前期文件审批程序结束后,由实施主体按预定的计划开发建设,通常需要结合城市更新相关的技术规范和规划要求进行,包括完成相关权利人的安置补偿工作、前期的土地手续、建设过程中的立项、规划、施工等手续。在项目实施前,往往顺利获得在土地出让合同中约定相关的功能、改造方式、建设计划、运营管理、物业持有、持有年限和节能环保要求等,以便政府进行相应管理。在具体实施过程中,更新计划往往需要与土地利用年度计划和土地供应年度计划相结合,衔接相关规划,必要时按照流程进行相应调整。

三、各地政策要点

经过十余年开展,深圳的城市更新已经探索出了一整套成熟的规范体系,后来例如上海市等其他城市也出台过城市更新的规范文件,各地政策在前期审批流程、规划、土地及资金等的保障条件上有所不同,主要对比如下:

1、前期审批流程

图:广州市城市更新前期流程

图:深圳市城市更新前期流程


图:上海市城市更新前期流程


图:济南市城市更新前期流程

2、规划条件

各地在规划层面上的奖励主要体现在简化规划调整程序、放宽规划管控,对承担基础及公服设施建设的,进行容积率转移或增加经营性建筑面积等。

图片5_副本.png

表:规划保障

3、土地条件

各地在土地层面上的奖励主要体现在扩大用地面积、协议方式获取土地、补缴地价、核减成本等。

图片6_副本.png

表:土地保障

4、资金支持

各地在资金支持上主要体现在设立专项资金、规费减免、财政补助、融资政策支持等。

图片7_副本.png

表:资金支持




洞见推荐